
Networking and Linux are terms that are almost synonymous.
In a very real sense Linux is a product of the Internet or World Wide Web (WWW).
Its developers and users use the web to exchange information ideas, code, and Linux itself
is often used to support the networking needs of organizations.
This chapter describes how Linux supports the network protocols known collectively as
TCP/IP.
The TCP/IP protocols were designed to support communications between computers connected to the ARPANET, an American research network funded by the US government. The ARPANET pioneered networking concepts such as packet switching and protocol layering where one protocol uses the services of another. ARPANET was retired in 1988 but its successors (NSF1 NET and the Internet) have grown even larger. What is now known as the World Wide Web grew from the ARPANET and is itself supported by the TCP/IP protocols. Unix TM was extensively used on the ARPANET and the first released networking version of Unix TM was 4.3 BSD. Linux's networking implementation is modeled on 4.3 BSD in that it supports BSD sockets (with some extensions) and the full range of TCP/IP networking. This programming interface was chosen because of its popularity and to help applications be portable between Linux and other Unix TM platforms.
Generally though, IP addresses are somewhat hard to remember. Names are much easier. linux.acme.com is much easier to remember than 16.42.0.9 but there must be some mechanism to convert the network names into an IP address. These names can be statically specified in the /etc/hosts file or Linux can ask a Distributed Name Server (DNS server) to resolve the name for it. In this case the local host must know the IP address of one or more DNS servers and these are specified in /etc/resolv.conf.
Whenever you connect to another machine, say when reading a web page, its IP address is used to exchange data with that machine. This data is contained in IP packets each of which have an IP header containing the IP addresses of the source and destination machine's IP addresses, a checksum and other useful information. The checksum is derived from the data in the IP packet and allows the receiver of IP packets to tell if the IP packet was corrupted during transmission, perhaps by a noisy telephone line. The data transmitted by an application may have been broken down into smaller packets which are easier to handle. The size of the IP data packets varies depending on the connection media; ethernet packets are generally bigger than PPP packets. The destination host must reassemble the data packets before giving the data to the receiving application. You can see this fragmentation and reassembly of data graphically if you access a web page containing a lot of graphical images via a moderately slow serial link.
Hosts connected to the same IP subnet can send IP packets directly to each other, all other IP packets will be sent to a special host, a gateway. Gateways (or routers) are connected to more than one IP subnet and they will resend IP packets received on one subnet, but destined for another onwards. For example, if subnets 16.42.1.0 and 16.42.0.0 are connected together by a gateway then any packets sent from subnet 0 to subnet 1 would have to be directed to the gateway so that it could route them. The local host builds up routing tables which allow it to route IP packets to the correct machine. For every IP destination there is an entry in the routing tables which tells Linux which host to send IP packets to in order that they reach their destination. These routing tables are dynamic and change over time as applications use the network and as the network topology changes.

The IP protocol is a transport layer that is used by other protocols to carry their data. The Transmission Control Protocol (TCP) is a reliable end to end protocol that uses IP to transmit and receive its own packets. Just as IP packets have their own header, TCP has its own header. TCP is a connection based protocol where two networking applications are connected by a single, virtual connection even though there may be many subnetworks, gateways and routers between them. TCP reliably transmits and receives data between the two applications and guarantees that there will be no lost or duplicated data. When TCP transmits its packet using IP, the data contained within the IP packet is the TCP packet itself. The IP layer on each communicating host is responsible for transmitting and receiving IP packets. User Datagram Protocol (UDP) also uses the IP layer to transport its packets, unlike TCP, UDP is not a reliable protocol but offers a datagram service. This use of IP by other protocols means that when IP packets are received the receiving IP layer must know which upper protocol layer to give the data contained in this IP packet to. To facilitate this every IP packet header has a byte containing a protocol identifier. When TCP asks the IP layer to transmit an IP packet , that IP packet's header states that it contains a TCP packet. The receiving IP layer uses that protocol identifier to decide which layer to pass the received data up to, in this case the TCP layer. When applications communicate via TCP/IP they must specify not only the target's IP address but also the port address of the application. A port address uniquely identifies an application and standard network applications use standard port addresses; for example, web servers use port 80. These registered port addresses can be seen in /etc/services.
This layering of protocols does not stop with TCP, UDP and IP. The IP protocol layer itself uses many different physical media to transport IP packets to other IP hosts. These media may themselves add their own protocol headers. One such example is the ethernet layer, but PPP and SLIP are others. An ethernet network allows many hosts to be simultaneously connected to a single physical cable. Every transmitted ethernet frame can be seen by all connected hosts and so every ethernet device has a unique address. Any ethernet frame transmitted to that address will be received by the addressed host but ignored by all the other hosts connected to the network. These unique addresses are built into each ethernet device when they are manufactured and it is usually kept in an SROM2 on the ethernet card. Ethernet addresses are 6 bytes long, an example would be 08-00-2b-00-49-A4. Some ethernet addresses are reserved for multicast purposes and ethernet frames sent with these destination addresses will be received by all hosts on the network. As ethernet frames can carry many different protocols (as data) they, like IP packets, contain a protocol identifier in their headers. This allows the ethernet layer to correctly receive IP packets and to pass them onto the IP layer.
In order to send an IP packet via a multi-connection protocol such as ethernet, the IP layer must find the ethernet address of the IP host. This is because IP addresses are simply an addressing concept, the ethernet devices themselves have their own physical addresses. IP addresses on the other hand can be assigned and reassigned by network administrators at will but the network hardware responds only to ethernet frames with its own physical address or to special multicast addresses which all machines must receive. Linux uses the Address Resolution Protocol (or ARP) to allow machines to translate IP addresses into real hardware addresses such as ethernet addresses. A host wishing to know the hardware address associated with an IP address sends an ARP request packet containing the IP address that it wishes translating to all nodes on the network by sending it to a multicast address. The target host that owns the IP address, responds with an ARP reply that contains its physical hardware address. ARP is not just restricted to ethernet devices, it can resolve IP addresses for other physical media, for example FDDI. Those network devices that cannot ARP are marked so that Linux does not attempt to ARP. There is also the reverse function, Reverse ARP or RARP, which translates phsyical network addresses into IP addresses. This is used by gateways, which respond to ARP requests on behalf of IP addresses that are in the remote network.

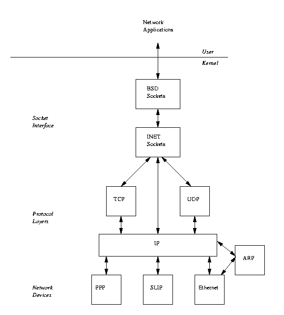
Just like the network protocols themselves, Figure 10.2 shows that Linux implements the internet protocol address family as a series of connected layers of software. BSD sockets are supported by a generic socket management software concerned only with BSD sockets. Supporting this is the INET socket layer, this manages the communication end points for the IP based protocols TCP and UDP. UDP (User Datagram Protocol) is a connectionless protocol whereas TCP (Transmission Control Protocol) is a reliable end to end protocol. When UDP packets are transmitted, Linux neither knows nor cares if they arrive safely at their destination. TCP packets are numbered and both ends of the TCP connection make sure that transmitted data is received correctly. The IP layer contains code implementing the Internet Protocol. This code prepends IP headers to transmitted data and understands how to route incoming IP packets to either the TCP or UDP layers. Underneath the IP layer, supporting all of Linux's networking are the network devices, for example PPP and ethernet. Network devices do not always represent physical devices; some like the loopback device are purely software devices. Unlike standard Linux devices that are created via the mknod command, network devices appear only if the underlying software has found and initialized them. You will only see /dev/eth0 when you have built a kernel with the appropriate ethernet device driver in it. The ARP protocol sits between the IP layer and the protocols that support ARPing for addresses.
This is a general interface which not only supports various forms of networking but is also an inter-process communications mechanism. A socket describes one end of a communications link, two communicating processes would each have a socket describing their end of the communication link between them. Sockets could be thought of as a special case of pipes but, unlike pipes, sockets have no limit on the amount of data that they can contain. Linux supports several classes of socket and these are known as address families. This is because each class has its own method of addressing its communications. Linux supports the following socket address families or domains:
| UNIX | Unix domain sockets, |
| INET | The Internet address family supports communications via |
| TCP/IP protocols | |
| AX25 | Amateur radio X25 |
| IPX | Novell IPX |
| APPLETALK | Appletalk DDP |
| X25 | X25 |
There are several socket types and these represent the type of service that supports the connection. Not all address families support all types of service. Linux BSD sockets support a number of socket types:
Processes that communicate using sockets use a client server model. A server provides a service and clients make use of that service. One example would be a Web Server, which provides web pages and a web client, or browser, which reads those pages. A server using sockets, first creates a socket and then binds a name to it. The format of this name is dependent on the socket's address family and it is, in effect, the local address of the server. The socket's name or address is specified using the sockaddr data structure. An INET socket would have an IP port address bound to it. The registered port numbers can be seen in /etc/services; for example, the port number for a web server is 80. Having bound an address to the socket, the server then listens for incoming connection requests specifying the bound address. The originator of the request, the client, creates a socket and makes a connection request on it, specifying the target address of the server. For an INET socket the address of the server is its IP address and its port number. These incoming requests must find their way up through the various protocol layers and then wait on the server's listening socket. Once the server has received the incoming request it either accepts or rejects it. If the incoming request is to be accepted, the server must create a new socket to accept it on. Once a socket has been used for listening for incoming connection requests it cannot be used to support a connection. With the connection established both ends are free to send and receive data. Finally, when the connection is no longer needed it can be shutdown. Care is taken to ensure that data packets in transit are correctly dealt with.
The exact meaning of operations on a BSD socket depends on its underlying address family. Setting up TCP/IP connections is very different from setting up an amateur radio X.25 connection. Like the virtual filesystem, Linux abstracts the socket interface with the BSD socket layer being concerned with the BSD socket interface to the application programs which is in turn supported by independent address family specific software. At kernel initialization time, the address families built into the kernel register themselves with the BSD socket interface. Later on, as applications create and use BSD sockets, an association is made between the BSD socket and its supporting address family. This association is made via cross-linking data structures and tables of address family specific support routines. For example there is an address family specific socket creation routine which the BSD socket interface uses when an application creates a new socket.
When the kernel is configured, a number of address families and protocols are built into the protocols vector. Each is represented by its name, for example ``INET'' and the address of its initialization routine. When the socket interface is initialized at boot time each protocol's initialization routine is called. For the socket address families this results in them registering a set of protocol operations. This is a set of routines, each of which performs a a particular operation specific to that address family. The registered protocol operations are kept in the pops vector, a vector of pointers to proto_ops data structures.
The proto_ops data structure consists of the address family type and a set of pointers to socket operation routines specific to a particular address family. The pops vector is indexed by the address family identifier, for example the Internet address family identifier (AF_INET is 2).

The INET socket layer supports the internet address family which contains the TCP/IP protocols. As discussed above, these protocols are layered, one protocol using the services of another. Linux's TCP/IP code and data structures reflect this layering. Its interface with the BSD socket layer is through the set of Internet address family socket operations which it registers with the BSD socket layer during network initialization. These are kept in the pops vector along with the other registered address families. The BSD socket layer calls the INET layer socket support routines from the registered INET proto_ops data structure to perform work for it. For example a BSD socket create request that gives the address family as INET will use the underlying INET socket create function. The BSD socket layer passes the socket data structure representing the BSD socket to the INET layer in each of these operations. Rather than clutter the BSD socket wiht TCP/IP specific information, the INET socket layer uses its own data structure, the sock which it links to the BSD socket data structure. This linkage can be seen in Figure 10.3. It links the sock data structure to the BSD socket data structure using the data pointer in the BSD socket. This means that subsequent INET socket calls can easily retrieve the sock data structure. The sock data structure's protocol operations pointer is also set up at creation time and it depends on the protocol requested. If TCP is requested, then the sock data structure's protocol operations pointer will point to the set of TCP protocol operations needed for a TCP connection.
The system call to create a new socket passes identifiers for its address family, socket type and protocol.
Firstly the requested address family is used to search the pops vector for a matching address family. It may be that a particular address family is implemented as a kernel module and, in this case, the kerneld daemon must load the module before we can continue. A new socket data structure is allocated to represent the BSD socket. Actually the socket data structure is physically part of the VFS inode data structure and allocating a socket really means allocating a VFS inode. This may seem strange unless you consider that sockets can be operated on in just the same way that ordinairy files can. As all files are represented by a VFS inode data structure, then in order to support file operations, BSD sockets must also be represented by a VFS inode data structure.
The newly created BSD socket data structure contains a pointer to the address family specific socket routines and this is set to the proto_ops data structure retrieved from the pops vector. Its type is set to the sccket type requested; one of SOCK_STREAM, SOCK_DGRAM and so on. The address family specific creation routine is called using the address kept in the proto_ops data structure.
A free file descriptor is allocated from the current processes fd vector and the file data structure that it points at is initialized. This includes setting the file operations pointer to point to the set of BSD socket file operations supported by the BSD socket interface. Any future operations will be directed to the socket interface and it will in turn pass them to the supporting address family by calling its address family operation routines.
In order to be able to listen for incoming internet connection requests, each server must create an INET BSD socket and bind its address to it. The bind operation is mostly handled within the INET socket layer with some support from the underlying TCP and UDP protocol layers. The socket having an address bound to cannot be being used for any other communication. This means that the socket's state must be TCP_CLOSE. The sockaddr pass to the bind operation contains the IP address to be bound to and, optionally, a port number. Normally the IP address bound to would be one that has been assigned to a network device that supports the INET address family and whose interface is up and able to be used. You can see which network interfaces are currently active in the system by using the ifconfig command. The IP address may also be the IP broadcast address of either all 1's or all 0's. These are special addresses that mean ``send to everybody''3. The IP address could also be specified as any IP address if the machine is acting as a transparent proxy or firewall, but only processes with superuser privileges can bind to any IP address. The IP address bound to is saved in the sock data structure in the recv_addr and saddr fields. These are used in hash lookups and as the sending IP address respectively. The port number is optional and if it is not specified the supporting network is asked for a free one. By convention, port numbers less than 1024 cannot be used by processes without superuser privileges. If the underlying network does allocate a port number it always allocates ones greater than 1024.
As packets are being received by the underlying network devices they must be routed to the correct INET and BSD sockets so that they can be processed. For this reason UDP and TCP maintain hash tables which are used to lookup the addresses within incoming IP messages and direct them to the correct socket/sock pair. TCP is a connection oriented protocol and so there is more information involved in processing TCP packets than there is in processing UDP packets.
UDP maintains a hash table of allocated UDP ports, the udp_hash table. This consists of pointers to sock data structures indexed by a hash function based on the port number. As the UDP hash table is much smaller than the number of permissible port numbers (udp_hash is only 128 or UDP_HTABLE_SIZE entries long) some entries in the table point to a chain of sock data structures linked together using each sock's next pointer.
TCP is much more complex as it maintains several hash tables. However, TCP does not actually add the binding sock data stucture into its hash tables during the bind operation, it merely checks that the port number requested is not currently being used. The sock data structure is added to TCP's hash tables during the listen operation.
REVIEW NOTE: What about the route entered?
An outbound connection can only be made on an INET BSD socket that is in the right state; that is to say one that does not already have a connection established and one that is not being used for listening for inbound connections. This means that the BSD socket data structure must be in state SS_UNCONNECTED. The UDP protocol does not establish virtual connections between applications, any messages sent are datagrams, one off messages that may or may not reach their destinations. It does, however, support the connect BSD socket operation. A connection operation on a UDP INET BSD socket simply sets up the addresses of the remote application; its IP address and its IP port number. Additionally it sets up a cache of the routing table entry so that UDP packets sent on this BSD socket do not need to check the routing database again (unless this route becomes invalid). The cached routing information is pointed at from the ip_route_cache pointer in the INET sock data structure. If no addressing information is given, this cached routing and IP addressing information will be automatically be used for messages sent using this BSD socket. UDP moves the sock's state to TCP_ESTABLISHED.
For a connect operation on a TCP BSD socket, TCP must build a TCP message containing the connection information and send it to IP destination given. The TCP message contains information about the connection, a unique starting message sequence number, the maximum sized message that can be managed by the initiating host, the transmit and receive window size and so on. Within TCP all messages are numbered and the initial sequence number is used as the first message number. Linux chooses a reasonably random value to avoid malicious protocol attacks. Every message transmitted by one end of the TCP connection and successfully received by the other is acknowledged to say that it arrived successfully and uncorrupted. Unacknowledges messages will be retransmitted. The transmit and receive window size is the number of outstanding messages that there can be without an acknowledgement being sent. The maximum message size is based on the network device that is being used at the initiating end of the request. If the receiving end's network device supports smaller maximum message sizes then the connection will use the minimum of the two. The application making the outbound TCP connection request must now wait for a response from the target application to accept or reject the connection request. As the TCP sock is now expecting incoming messages, it is added to the tcp_listening_hash so that incoming TCP messages can be directed to this sock data structure. TCP also starts timers so that the outbound connection request can be timed out if the target application does not respond to the request.
For UDP sockets, changing the socket's state is enough but TCP now adds the socket's sock data structure into two hash tables as it is now active. These are the tcp_bound_hash table and the tcp_listening_hash. Both are indexed via a hash function based on the IP port number.
Whenever an incoming TCP connection request is received for an active listening socket, TCP builds a new sock data structure to represent it. This sock data structure will become the bottom half of the TCP connection when it is eventually accepted. It also clones the incoming sk_buff containing the connection request and queues it onto the receive_queue for the listening sock data structure. The clone sk_buff contains a pointer to the newly created sock data structure.
One of the problems of having many layers of network protocols, each one using the services of another, is that each protocol needs to add protocol headers and tails to data as it is transmitted and to remove them as it processes received data. This make passing data buffers between the protocols difficult as each layer needs to find where its particular protocol headers and tails are. One solution is to copy buffers at each layer but that would be inefficient. Instead, Linux uses socket buffers or sk_buffs to pass data between the protocol layers and the network device drivers. sk_buffs contain pointer and length fields that allow each protocol layer to manipulate the application data via standard functions or ``methods''.

Figure 10.4 shows the sk_buff data structure; each sk_buff has a block of data associated with it. The sk_buff has four data pointers, which are used to manipulate and manage the socket buffer's data:
There are two length fields len and truesize, which describe the length of the current protocol packet and the total size of the data buffer respectively. The sk_buff handling code provides standard mechanisms for adding and removing protocol headers and tails to the application data. These safely manipulate the data, tail and len fields in the sk_buff:
If the backlog queue grows too large, then the received sk_buff's are discarded. The network bottom half is flagged as ready to run as there is work to do.
When the network bottom half handler is run by the scheduler it processes any network packets waiting to be transmitted before processing the backlog queue of sk_buff's determining which protocol layer to pass the received packets to.
As the Linux networking layers were initialized, each protocol registered itself by adding a packet_type data structure onto either the ptype_all list or into the ptype_base hash table. The packet_type data structure contains the protocol type, a pointer to a network device, a pointer to the protocol's receive data processing routine and, finally, a pointer to the next packet_type data structure in the list or hash chain. The ptype_all chain is used to snoop all packets being received from any network device and is not normally used. The ptype_base hash table is hashed by protocol identifier and is used to decide which protocol should receive the incoming network packet. The network bottom half matches the protocol types of incoming sk_buff's against one or more of the packet_type entries in either table. The protocol may match more than one entry, for example when snooping all network traffic, and in this case the sk_buff will be cloned. The sk_buff is passed to the matching protocol's handling routine.
The sk_buff needs to be passed to a network device to be transmitted. First though the protocol, for example IP, needs to decide which network device to use. This depends on the best route for the packet. For computers connected by modem to a single network, say via the PPP protocol, the routing choice is easy. The packet should either be sent to the local host via the loopback device or to the gateway at the end of the PPP modem connection. For computers connected to an ethernet the choices are harder as there are many computers connected to the network.
For every IP packet transmitted, IP uses the routing tables to resolve the route for the destination IP address. Each IP destination successfully looked up in the routing tables returns a rtable
data structure describing the route to use. This includes the source IP address to use, the address of the network device data structure and, sometimes, a prebuilt hardware header. This hardware header is network device specific and contains the source and destination physical addresses and other media specific information. If the network device is an ethernet device, the hardware header would be as shown in Figure 10.1 and the source and destination addresses would be physical ethernet addresses. The hardware header is cached with the route because it must be appended to each IP packet transmitted on this route and constructing it takes time. The hardware header may contain physical addresses that have to be resolved using the ARP protocol. In this case the outgoing packet is stalled until the address has been resolved. Once it has been resolved and the hardware header built, the hardware header is cached so that future IP packets sent using this interface do not have to ARP.
Every network device has a maximum packet size and it cannot transmit or receive a data packet bigger than this. The IP protocol allows for this and will fragment data into smaller units to fit into the packet size that the network device can handle. The IP protocol header includes a fragment field which contains a flag and the fragment offset.
When an IP packet is ready to be transmited,
IP finds the network device to send the IP packet out on. This device is found from the IP routing tables. Each device has a field describing its maximum transfer unit (in bytes), this is the mtu field. If the device's mtu is smaller than the packet size of the IP packet that is waiting to be transmitted, then the IP packet must be broken down into smaller (mtu sized) fragments. Each fragment is represented by an sk_buff; its IP header marked to show that it is a fragment and what offset into the data this IP packet contains. The last packet is marked as being the last IP fragment. If, during the fragmentation, IP cannot allocate an sk_buff, the transmit will fail.
Receiving IP fragments is a little more difficult than sending them because the IP fragments can be received in any order and they must all be received before they can be reassembled. Each time an IP packet is received it is checked to see if it is an IP fragment. The first time that the fragment of a message is received, IP creates a new ipq data structure, and this is linked into the ipqueue list of IP fragments awaiting recombination. As more IP fragments are received, the correct ipq data structure is found and a new ipfrag data structure is created to describe this fragment. Each ipq data structure uniquely describes a fragmented IP receive frame with its source and destination IP addresses, the upper layer protocol identifier and the identifier for this IP frame. When all of the fragments have been received, they are combined into a single sk_buff and passed up to the next protocol level to be processed. Each ipq contains a timer that is restarted each time a valid fragment is received. If this timer expires, the ipq data structure and its ipfrag's are dismantled and the message is presumed to have been lost in transit. It is then up to the higher level protocols to retransmit the message.
It performs various checks to see if this device needs a hardware header and, if it does, if the hardware header for the packet needs to be rebuilt. Linux caches hardware headers to avoid frequent rebuilding of them. If the hardware header needs rebuilding, it calls the device specific hardware header rebuilding routine. All ethernet devices use the same generic header rebuilding routine
which in turn uses the ARP services to translate the destination IP address into a physical address.
The ARP protocol itself is very simple and consists of two message types, an ARP request and an ARP reply. The ARP request contains the IP address that needs translating and the reply (hopefully) contains the translated IP address, the hardware address. The ARP request is broadcast to all hosts connected to the network, so, for an ethernet network, all of the machines connected to the ethernet will see the ARP request. The machine that owns the IP address in the request will respond to the ARP request with an ARP reply containing its own physical address.
The ARP protocol layer in Linux is built around a table of arp_table data structures which each describe an IP to physical address translation. These entries are created as IP addresses need to be translated and removed as they become stale over time. Each arp_table data structure has the following fields:
| last used | the time that this ARP entry was last used, |
| last updated | the time that this ARP entry was last updated, |
| flags | these describe this entry's state, if it is complete and so on, |
| IP address | The IP address that this entry describes |
| hardware address | The translated hardware address |
| hardware header | This is a pointer to a cached hardware header, |
| timer | This is a timer_list entry used to time out ARP requests |
| that do not get a response, | |
| retries | The number of times that this ARP request has been |
| retried, | |
| sk_buff queue | List of sk_buff entries waiting for this IP address |
| to be resolved |
The ARP table consists of a table of pointers (the arp_tables vector) to chains of arp_table entries. The entries are cached to speed up access to them, each entry is found by taking the last two bytes of its IP address to generate an index into the table and then following the chain of entries until the correct one is found. Linux also caches prebuilt hardware headers off the arp_table entries in the form of hh_cache data structures.
When an IP address translation is requested and there is no corresponding arp_table entry, ARP must send an ARP request message. It creates a new arp_table entry in the table and queues the sk_buff containing the network packet that needs the address translation on the sk_buff queue of the new entry. It sends out an ARP request and sets the ARP expiry timer running. If there is no response then ARP will retry the request a number of times and if there is still no response ARP will remove the arp_table entry. Any sk_buff data structures queued waiting for the IP address to be translated will be notified and it is up to the protocol layer that is transmitting them to cope with this failure. UDP does not care about lost packets but TCP will attempt to retransmit on an established TCP link. If the owner of the IP address responds with its hardware address, the arp_table entry is marked as complete and any queued sk_buff's will be removed from the queue and will go on to be transmitted. The hardware address is written into the hardware header of each sk_buff.
The ARP protocol layer must also respond to ARP requests that specfy its IP address. It registers its protocol type (ETH_P_ARP), generating a packet_type data structure. This means that it will be passed all ARP packets that are received by the network devices. As well as ARP replies, this includes ARP requests. It generates an ARP reply using the hardware address kept in the receiving device's device data structure.
Network topologies can change over time and IP addresses can be reassigned to different hardware addresses. For example, some dial up services assign an IP address as each connection is established. In order that the ARP table contains up to date entries, ARP runs a periodic timer which looks through all of the arp_table entries to see which have timed out. It is very careful not to remove entries that contain one or more cached hardware headers. Removing these entries is dangerous as other data structures rely on them. Some arp_table entries are permanent and these are marked so that they will not be deallocated. The ARP table cannot be allowed to grow too large; each arp_table entry consumes some kernel memory. Whenever the a new entry needs to be allocated and the ARP table has reached its maximum size the table is pruned by searching out the oldest entries and removing them.
The IP routing function determines where to send IP packets destined for a particular IP address. There are many choices to be made when transmitting IP packets. Can the destination be reached at all? If it can be reached, which network device should be used to transmit it? If there is more than one network device that could be used to reach the destination, which is the better one? The IP routing database maintains information that gives answers to these questions. There are two databases, the most important being the Forwarding Information Database. This is an exhaustive list of known IP destinations and their best routes. A smaller and much faster database, the route cache is used for quick lookups of routes for IP destinations. Like all caches, it must contain only the frequently accessed routes; its contents are derived from the Forwarding Information Database.
Routes are added and deleted via IOCTL requests to the BSD socket interface. These are passed onto the protocol to process. The INET protocol layer only allows processes with superuser privileges to add and delete IP routes. These routes can be fixed or they can be dynamic and change over time. Most systems use fixed routes unless they themselves are routers. Routers run routing protocols which constantly check on the availability of routes to all known IP destinations. Systems that are not routers are known as end systems. The routing protocols are implemented as daemons, for example GATED, and they also add and delete routes via the IOCTL BSD socket interface.
. If the route has not been recently used, it is discarded from the route cache. If routes are kept in the route cache they are ordered so that the most used entries are at the front of the hash chains. This means that finding them will be quicker when routes are looked up.

The forwarding information database (shown in Figure 10.5 contains IP's view of the routes available to this system at this time. It is quite a complicated data structure and, although it is reasonably efficiently arranged, it is not a quick database to consult. In particular it would be very slow to look up destinations in this database for every IP packet transmitted. This is the reason that the route cache exists: to speed up IP packet transmission using known good routes. The route cache is derived from the forwarding database and represents its commonly used entries.
Each IP subnet is represented by a fib_zone data structure. All of these are pointed at from the fib_zones hash table. The hash index is derived from the IP subnet mask. All routes to the same subnet are described by pairs of fib_node and fib_info data structures queued onto the fz_list of each fib_zone data structure. If the number of routes in this subnet grows large, a hash table is generated to make finding the fib_node data structures easier.
Several routes may exist to the same IP subnet and these routes can go through one of several gateways. The IP routing layer does not allow more than one route to a subnet using the same gateway. In other words, if there are several routes to a subnet, then each route is guaranteed to use a different gateway. Associated with each route is its metric. This is a measure of how advantagious this route is. A route's metric is, essentially, the number of IP subnets that it must hop across before it reaches the destination subnet. The higher the metric, the worse the route.
1 National Science Foundation
2 Synchronous Read Only Memory
3 duh? What used for?